本报告通过对全国十座核心城市环卫政策的施行分析和评估,从行业工资待遇、劳动保障和管理模式等方面讨论中国环卫工人现状,强调在现阶段环卫工人困境不仅面临制度上的缺位,且来源于行业本身以威吓、惩罚、趋利为核心的压制性管理模式。本报告调研城市为:上海、北京、深圳、广州、重庆、苏州、成都、武汉、青岛、西安等十座城市。此为报告第一部分。
目录
- 一、城市选取标准和报告调研方法简述
- 二、城市环卫行业现状和政策概况
- 三、环卫权益政策状况
- 工资权益体系
- 劳动保障体系
- 社会再生产支持体系
- 四、环卫行业管理常态
- 五、总结与讨论:市场化下的环卫权益
- 六、针对环卫行业权益保障建议
报告全文阅读:第一部分 第二部分 第三部分
市政环卫行业,无疑在现代城市发展中扮演了极为重要的职能。作为公用事业的重要部分,市政环卫劳动者对城市环境卫生和市容市貌进行维护,通过有效处理城乡生活废弃物,旨在提供一个清洁、有序的城市工作和生活环境。城市化的迅猛推进,资本主义生产和消费文化无孔不入,垃圾生产和处理成了现代化进程中攸关的环节,而针对环卫行业的改革则一直是城市管理者关注的核心。
2002年原国家建设部首次发文《关于加快市政公用行业市场化进程的意见》,该文以“促进市政公用行业的发展,提高市政公用行业运行效率” 为出发点,要求各地“加快市政公用行业市场化进程”。该举措直接加速促进了全国各地在环卫行业的市场化改革¹。
建国以来,市政环卫的供给责任由政府“一揽子”包办,但其“政企不分、多头管理、管干一体、人员冗余、效率低下、技术水平低和财政支出大”²的管理体制在追求“效率至上”的市场话语浪潮中广为批评。自2002年起,“市场化”文件成了环卫行业的分水岭,全国各地从主要大城市开始铺开环卫市场化试点,以北京、上海、广州等地为主;在2013年十八届三中全会之后,政府再一次明确公共服务的社会购买趋势³,并主力推动环卫服务的市场化,环卫行业进入全面市场化发展的阶段。而近些年垃圾分类新举措的推广,同样成为鼓励私营企业、民营资本踏入环卫行业的契机。
在环卫改革的传统官方论述中,改革的驱动力来自于政府渴望以市场化承包方式来控制或降低环卫公共财政投入,同时期盼引进额外社会资金提高环卫行业的技术效率和机械化水平。在美好的市场化论述之下,各地政府相继开展实践,携“减负提效”旗号,将环卫体制改革简单视为“卸包袱”,一切交给外包公司。学者窦学伟在其论文提到,“只要城市化水平提高,环卫作业水平提高,无论哪种管理体制, 环卫经费都会增加⁴”;实践中,以道路保洁为主的公益性环卫行业,本身既缺乏自我造血的机制,亦严重依赖政府财政拨款维持运营,未必可以真正做到“减负提效”。
然而,谁在为这样的环卫改革“论述”买单呢?在改革实践中,环卫外包企业遵循“价低者得”的市场规则竞争投标项目,而政府承担发包和监管责任。政府的确在早期一定程度上降低了财政投入,但显然企业同样渴望在项目中压缩成本以牟利——克扣工资、工作量拉长、吃“人头费”、降低法定保障等违法用工行为在政府低职责弱监管下成为事实上的“常态”。而获得承包权的企业同样会以政策调整增加成本、或硬件更新/投入等为由要求政府追加投入,但新增的财政成本往往并非直接流向环卫工人本身。环卫市场化改革实质上引入了一个新的“食利者”。
效率至上的话语霸权,掩盖了政府退场免责兼企业进场食利的合谋本质。环卫市场改制恰恰忽略了对环卫作业运作的核心承担者——环卫工人——的权益保障。环卫经费的一时缩减,并非源于作业效率的根本性提高,而是来自于骤增的人均工作量和削减的环卫人数,以及更为不稳定(precarious)的工作环境,进而恶性循环影响环卫作业质量。
2012年,国家住建部和人社部等7个部门联合下发《关于进一步保障环卫行业职工合法权益的意见》,文件指出“大量一线环卫职工工作生活条件比较艰苦,合法权益不能得到保障,队伍难以稳定,严重制约了环卫事业发展,影响城市正常运行和人居环境质量”,才第一次隐性提出环卫市场化改制下环卫工人的权益损害,明确强调保障环卫工权益是城市环卫事业的关键。文件也第一次鼓励各地开展“环卫工人节”活动,以提高环卫工人的社会认受度和劳动尊严。随后,全国多地政府陆续开始关注环卫工工资福利的具体议题,但每个城市对此的重视程度不一,具体保障举措如何、城市间实践有何区别、环卫工的处境又是如何,则迄今未有详细的研究探讨和比较。为了回应上述问题,本报告将通过针对十座国内一线城市的现行环卫工权益政策进行比较研究,以此一窥环卫权益现状,期冀公众和政策制定者关注和思考、乃至共同推进环卫工福祉保障,甚至城市之间可以互相学习、改进,并聆听一线环卫工人的声音。
一、城市选取标准和报告调研方法简述
本报告集中选取了国内主要的一线和超一线城市进行比较,包括:上海、北京、深圳、广州、重庆、苏州、成都、武汉、青岛、西安等十座城市。上述城市的选取结合GDP经济发展指标和地域分布因素,所有城市GDP均排在全国城市前25名,为所在省份的省会城市或核心城市,同时所选地区覆盖中国除了东北外的六大地区,以求尽可能兼具地域平衡和经济水平。
根据笔者对于环卫行业的经验观察,越是经济稍微落后的城市,在环卫权益政策的制定和执行层面越是差于经济发达地区,甚至多数城市并未有成文的环卫权益保障规章,执行层面亦未完全遵照最基本的《劳动法》,环卫工人权益或远远低于所在城市的最低标准(如最低工资)。本报告特意选取经济发达、同时具有地域代表性的城市,一方面希望通过比较调研呈现主要城市的核心环卫政策,作为全国其他城市学习、效仿以及批判、反思的模版,借此完善自身和推广城市环卫制度。另一方面,则是通过剖析中国最为发达城市群的环卫保障体系,以点带面、管中窥豹,试图建立一个宏观的视角来间接理解中国整体环卫权益的政策现状及诟病和不足。但这并不意味着这十座城市是完美典范,而恰恰是通过批判其中可能的保障体系的缺漏不足、学习个中优点,期冀于国内环卫行业可以建立一套更为完善的环卫工人保障体系。
本报告着眼于十座城市的环卫权益政策层面的分析。通过网络搜索,在不同城市的环卫主管部门(如城管部门或市容环卫部门等)和新闻媒体网站上收集资料,部分结合线下走访,重点关注各地区省市政府所发布的环卫政策和与之相关的媒体新闻,以此进行政策层面的比较研究。至于环卫政策的具体落实成效,囿于实地调研的客观困难和资源不足,本报告只能结合相关媒体报道和少数走访来间接核证相关城市政策的执行效果,或未能完全体现原貌。但笔者深知,政策规定与现实执行两者间向来有莫大鸿沟,环卫行业的微观管理存在诸多政策难以监管或忽略的灰色地带,而对于环卫工人权益的评估必不能单纯从政策制定角度一概而定论。但正因为这样的固有鸿沟存在,更是提醒公众和城市管理者:于制度层面上完善环卫行业的保障体系仅仅是第一步,在具体执行上必须重新反思环卫监管的制度性困境、以及尊重工人的能动性表达——在此基础上,此环卫权益的政策研究才有意义。
二、城市环卫行业现状和政策概况
这一部分将重点关注各城市的环卫行业的整体概况,包括环卫行业作业量、环卫运作模式和政策的制度化情况,从而对现有行业状况有个宏观的了解。由于官方数据和官方标准的缺乏,评估各城市环卫现状的比较只能依据网络上现有媒体报道进行分析。
对于环卫工作量,多数城市采取一定路段长度的方式进行工作量分配,基于路段垃圾量和人流量的不同,不同城市在不同的地块可能有不同的设定,介于2000-7000平方米/人之间。以此方式进行环卫人数的核定,有助于:1)基于垃圾量的合理工作量的公平分配,2)环卫行业的自我监督和社会监督。但遗憾的是,很多城市并不会公开环卫人数特定区域核定人数数量,间接留存了负责运营的环卫企业“吃人头费”的灰色空间,环卫工与公众亦无法监督企业是否充分雇佣了“法定核定人数”,还是减少了人数并转移多余工作量到工人身上。
因环卫部门在工作量制度设计上的欠透明性,故报告本身难以处理何为合理的工作量的问题。因此报告尝试通过比较城市环卫工人数量占该城市总人口比例,以及环卫工须处理的城市生活垃圾量,来讨论此十座城市的相对环卫工作量⁵。结合图1,综合上述两个数据可知,其中广州、苏州和成都,是所有城市中环卫工人平均工作量相对最少的第一梯队城市;北京、深圳、武汉、西安四地环卫工相对工作量较低于平均值,处于第二梯队;而上海、重庆、青岛则是环卫工工作负担最重的城市,环卫垃圾处理压力均高于平均值。可见,环卫工工作的轻松与否,并不全然与城市GDP水平成正比,而甚至可能经济越发达,城市雇佣环卫工人数并不会相应增多,故而其环卫工作负担可能更重,上渝深即为显著例子。
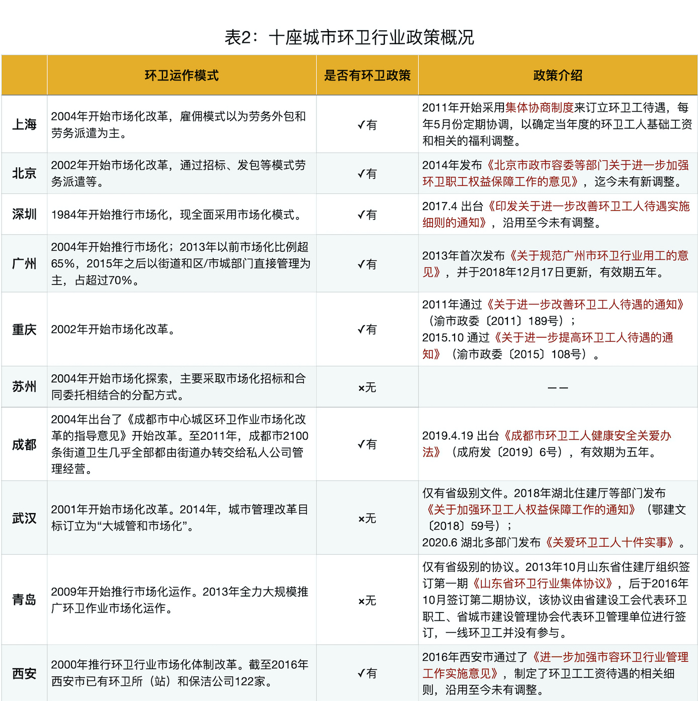
在环卫运作模式上,自2002年原国家建设部正式发文《关于加快市政公用行业市场化进程的意见》要求各地“加快市政公用行业市场化进程”后,全国各地无一例外均陆续开启了环卫市场化改制的尝试⁶。深圳因其作为改革开放特区的缘故,更是早于1984年就开始了环卫市场化的尝试。以市场化为主的管理模式基本是全国环卫行业整体大趋势,在未来亦可预见将覆盖到每一个大小城市,故而市场化环卫模式对于环卫具体权益保障落实是需要重点关注的课题。多数主要城市都在2013年前后基本完成了市场化的基本过渡,实现了全面推广,但唯有广州是一个例外。广州在2013年以前市场化比例超65%,但因为市场化改制过程中环卫管理混乱、导致工人权益的明显受损,2015年之后政府决定陆续回收,现以街道和区/市城部门直接管理为主(“直管”),占比达70%;即便这过程中当地政府声称环卫市场化改革的大方向不会改变,但去市场化趋势维系至今。本报告虽无法追溯历史上市场化改制前后的环卫权益变化,但广州的特例恰恰可以帮助理解两者之间不同的环卫工人权益差异,这将在报告的最后进行简单讨论。
环卫政策层面,在国家住建部等部门的《关于进一步保障环卫行业职工合法权益的意见》文件影响下,多数省市在2012年前后均开始制定各自的“环卫权益政策意见”。但因该《意见》本身细则相对模糊,给予各省市较大的自主空间制定自身具体规范文件,各地所形成的文件多样,或详细、或模糊——这均可能直接影响地方“意见”的执行成效。从具体条文来看,广州、上海、成都、西安四地对环卫权益形成了比较全面的细则,政策涵盖:基本工资、岗位津贴(及其他津贴)、高温/低温津贴、详细劳动保障、绩效奖,部分还有关于技能补贴、工龄工资、节日慰问金和环卫住宿和子女教育的相关规定;而北京、深圳、重庆等地的规定则相对模糊,仅包括:基本工资、高温补贴、岗位津贴(部分)及粗略的劳动保障;武汉和青岛两地则仅有省级别的相关环卫文件,未有本地专门的环卫规范文本,关于环卫权益规定也相应更为模糊;而苏州则没有制定任何的环卫权益文件。其中同样值得注意的是,上海和青岛两地“环卫政策”并非采取常规的人大立法/政府部门意见的程序,而是采用相对低约束力的集体协商制度,这对于基层代表性组织尚不成熟的环卫工群体,集体协议在执行层面可能会遭遇更多的执法障碍和无法监督定罚的困境。
总体而言,国家在环卫权益政策上给予了各地较大的自主决策空间,并未强制要求各省市需制定本土化的执行政策,也未对政策细节有确切要求。因此,各地对政策制定和落实均基于志愿原则,条款细则各异,势必出现部分地市保障不足的情况,总体上与国家宏观层面要求改善现实环卫工人处境的政策目标还有距离。
