本报告通过对全国十座核心城市环卫政策的施行分析和评估,从行业工资待遇、劳动保障和管理模式等方面讨论中国环卫工人现状,强调在现阶段环卫工人困境不仅面临制度上的缺位,且来源于行业本身以威吓、惩罚、趋利为核心的压制性管理模式。本报告调研城市为:上海、北京、深圳、广州、重庆、苏州、成都、武汉、青岛、西安等十座城市。此为报告第二部分。
目录
- 一、城市选取标准和报告调研方法简述
- 二、城市环卫行业现状和政策概况
- 三、环卫权益政策状况
- 工资权益体系
- 劳动保障体系
- 社会再生产支持体系
- 四、环卫行业管理常态
- 五、总结与讨论:市场化下的环卫权益
- 六、针对环卫行业权益保障建议
报告全文阅读:第一部分 第二部分 第三部分
三、环卫权益政策状况
环卫行业在城市生活中的的重要性不言而喻,环卫工作为整个垃圾链条中的隐形衔接方不断在“消化”、处理城市的“排泄物”。即便行业本身的无可替代,但是工人个体所面临低技能、低认可、低收入、高风险现状几乎是这个行业常态,也更造就了环卫工人危如累卵的权益现状。
为什么环卫工人的权益保障很重要?环卫行业的低技能要求意味着环卫公司更倾向于聘用更为低廉、低教育水平的高龄外地工人,而正因为外地工人群体这样的弱势地位,环卫工更难在日常工作中获得充分的议价权力;同时因为社会对环卫行业劳动价值的缺乏认可,环卫工群体更难以在劳动中获得尊重和肯定,不得不自嘲“垃圾公”“垃圾婆”。社会价值和劳动议价力都严重被贬低的现实下,自然有利于趋利的环卫资本寻觅灰色地带,意图削弱环卫工人劳动保障和压榨劳动报酬,但环卫工又囿于自身议价困境无法发声,进而形成了一个暴利且逼仄压迫的行业环境。
现实中,环卫行业普遍存在违反《劳动法》的情形,部分地市出现环卫工长年365天不停歇上班、没有任何劳动保障和加班费;环卫单位吃“人头费”、拉长岗位工作量、减发福利都是公司“食利”的规定动作;严苛管理、以罚代管等都是压在工人头上的“紧箍咒”,难以抗衡;交通事故频发更是让其成为最为危险的行业之一。
面对这样的处境,城市管理者作为事实上的环卫雇主有责任在法律制定和执行上不断完善和强化环卫权益的保障。故此,本部分报告将综合各地市所出台的环卫文件以及网络相关资讯,进而考察各地环卫权益的具体制度规定,并将其归为4类权益体系(工资权益体系、工作场所的劳动保障体系、社会生活保障体系、社会再生产支持体系),从多个角度比较和评估环卫保障体系的建立和完善。
1、工资权益体系
环卫工的工资收入主要由基础工资、环卫岗位津贴、环卫工人工龄工资、高温津贴、加班或者延长工作时间工资、节日慰问金、绩效奖及各类补贴、社会保险费(单位缴纳部分)、住房公积金(单位缴纳部分)等构成(不含因劳动用工而产生的管理费、税金、利润等费用)。本部分重点比较环卫工基本工资、工龄工资、岗位津贴以及绩效奖等工资权益部分。
基本工资方面,北京是所有调研城市中环卫基本工资相对最低的城市,标准仅与当地最低工资持平;而其余城市均强制规定工资标准需高于最低工资,其中不低于最低工资110%的为:深圳、苏州、青岛和西安;标准介于120%-130%的为:成都、上海、武汉、重庆以及广州。其中广州、武汉等地比例采取定期调整策略,2019年广州将环卫基本工资从最低工资110%提升到120%,2020年武汉则从110%提升到130%。可见,多数城市政策上均将环卫工基本工资与最低工资挂钩,并政策性按比例上调标准。这是对环卫工人的劳动价值认可,并有助于提高环卫工人的积极性。但仍然有城市环卫工资水平与最低工资持平,或者多年维持相似的基本工资标准。
环卫岗位津贴的设立由原国家城市建设总局于1982年制定。因环卫工人在露天作业,劳动强度大,作业条件差,接触垃圾、粪便等有毒有害物质,故应享受环境卫生津贴。该标准于1997年调整为5元/日/人,迄今未作修改⁷。作为环卫工人特殊的职业性津贴,现在仍然存在很低的认受性,重庆、苏州、武汉和青岛四地公开资料无法查到任何有关环卫岗位津贴的政策资料,也无法确认是否给工人发放了最低的1997年标准,但也有可能工人从未享受到该项工资待遇。尽管无法知晓该国家标准是否仍然各地执行,但该“5元/日/人”标准同样严重落后于当下经济发展水平,各地市亦有责任进行本地立法完善。除上述4城外,多数已经在此基础上进行大幅度的调整:西安规定环卫工岗位津贴为每天25元,上海岗位津贴为23元/天(额外早晚班津贴6元/天),北京为22元/天,广州为20元/天,深圳为18元/天、成都为13元/天,成为工人收入的重要组成部分。
工龄工资方面,调研中发现多数城市并未将其列为环卫工人工资的组成部分。仅有广州、上海两地进行了明文规定,武汉则是有政策规定但无执行标准。其中广州是执行环卫工龄工资标准比较完善且待遇较高的城市——每1年工龄可折算30元,每月上限为450元;其余城市未有讨论具体待遇。工龄工资的合法性和必要性,一方面来自于环卫行业国有时代的传统,环卫工人享有累计工龄待遇,另一方面则是由于多数工人常年甚至一辈子在环卫行业奉献,但其薪酬与新入职员工无异、甚至因沿用低、旧标准,更差于新工人。缺乏工龄上的认可无疑会提高环卫行业的流失率(本来就很少人愿意做环卫)和影响环卫行业队伍稳定性和技术提高。
其他补贴方面。年终、节假日时段是城市最为繁忙的时间段,垃圾量也必然增加,环卫工不仅无法与家人共享节日欢愉,还必须投入更多劳动来维系城市整洁;可见针对环卫工给予额外的节日慰问金补贴和年终奖励是有必要且合理的。遗憾的是,很少有城市将此权益列入文件,仅广州明文规定环卫工可享有全年八个节日(含七个法定假日和环卫工人节)共2400元的节日慰问金,苏州环卫则发放1000元春节慰问金和1个月年终奖,其余城市未见讨论。
关于绩效奖制度,政策上对其明文规定的并不多,见诸讨论的仅有上海、广州、西安三地。但是在实际作业中, 该“绩效奖”的管理制度,已经变相演变成“恶规”——该制度长期被变相作为压制、控制工人的管理手段,形成实质上的“以罚代管”,却没有任何的监管和申诉渠道。据走访,环卫工可因地上烟头过多或尘土超过标准、与同事聊天或给路人指路、或拾拣可回收垃圾等缘故,而被公司加以扣罚。“以罚代管”不仅变相克扣工人工资,亦致使工人怯于监督公司的违法行为。究其根本,环卫公司在执行绩效管理时,考核制度并非基于民主原则与全体工人集体协商制定,也未经工人投票认可,制度也未设立监管部门和投诉渠道等,从而变成一个基层管理者压制工人而非提高工人积极性的举措。沪穗西安三地虽明确了绩效奖制度,设立了奖金标准,但同样存在上述“以罚代管”问题⁸。
最后,本报告基于对工人工资组成和测算,根据环卫工人每周“做六休一”的常规模式,测算了含加班费的月工资收入(误差在±250元左右,1天双休加班费),称之为“政策应得工资”。从表格2可了解,上海和广州两地的环卫“政策应得工资”属前列,近5000元;而GDP排名靠前的北京、深圳两地“政策应得工资”基本垫底,与苏州成都武汉一样,均低于3500元。反而列表中GDP最低的西安“政策应得工资”排名第四,远超北京深圳。可见政策层面,诸多GDP发达且环卫工作量大的城市对于环卫权益的关注极为欠缺。
但同样要特别指出的是,所谓“政策应得工资”并非环卫工人的实际收入。在实际的走访和媒体报道中了解到,多地环卫工实际收入远低于“政策应得工资”。北京为例,一份来自民间的自发调研现实北京环卫工工资2000-3000/月占40%,3000-4000/月占20%⁹,低于估算的“政策应得工资”3590元。上海地区,2018年央广网的报道曾指出¹⁰,环卫工实际到手工资为3700元左右,低于估算的“政策应得工资”5000元,侧面说明了外包企业的乱象与剥削。深圳地区,亦有工人反应每月收入实际上在当地最低工资上下,低于估算的“政策应得工资”3400元。西安环卫罚款名目多,实际工资亦与最低工资相持平¹¹,而“政策应得工资”为4300元。青岛环卫工根本不按照山东省集体协议执行,而是施行3100元或2200元固定工资标准,无“五险一金”,远少于低于估算的“政策应得工资”4200元。而更为严重的是,如青岛、西安、深圳及上海等地(也是全国普遍现象),环卫工是执行365天上岗制,天天无休,不仅没有法定两倍或三倍加班费,请假亦会被额外扣除工资,可见环卫工违法情况更为严重,而实际收入则被严重压低和侵蚀。
综上,环卫工在工资权益体系的保障仍然单一、不足,保障与实际执行亦存在莫大差距。多地环卫工资待遇主要由基本工资和岗位津贴组成,多数城市环卫工资水平与其经济发展严重不符。其中过低的基本工资同时决定了环卫工加班费收入的低水平,加上普遍存在的不依法支付加班费情形,共同构成了环卫工人实际收入远少于政策应得收入。对于基本工资和岗位津贴标准,多个城市缺乏定时调整机制,暂未依据社会经济发展适时调整。工资体系中工龄工资、节日/年终奖和绩效奖部分,尚未形成城市间的政策共识。纵观上述不足,城市间的比较启示政策制度者应在未来的环卫工资政策持续完善和相互学习,才能更好提高环卫工的工作保障。
2、劳动保障体系
劳动保障是环卫工劳动权益的关键部分,提供一个安全、稳定、免受职业伤害的工作环境是环卫单位应有的责任。环卫工作为最危险的公共行业之一,常年受到来自马路上车辆等的意外伤害,建立一个工作场所和社会生活的劳动安全网至关重要。本报告将分两部分——工作场所劳动保障与社会生活保障体系——比较各个城市的劳动保障体系。
2.1 工作场所的劳动保障
环卫行业因其工作特殊性——马路/高温作业、垃圾清理、强体力劳动等——对于劳动者而言有很多潜在的职业安全风险。因其马路作业的客观情形,环卫工时常遭遇马路交通意外,而夏天露天高温作业、冬天低温作业也使得工人可能遭遇中暑或低温疾病等相关职业伤害;同样,高强度的体力工作和垃圾接触,也同样有产生身体伤害(如肌肉劳损、颈腰椎病、肩周炎等肌肉骨头疾病,和细菌、病毒感染等)。因此,环卫单位应做到提供充足的劳保用品,如高显眼反光衣、工作警醒告示牌、夜间工作随身荧光灯、防护头盔,以及应对高温和低温天气的相应工服和降温/保暖措施,同时应提供足够的手套、口罩防护品免于污染环境感染,并提供适时的休息场所和接触有害物质的防护补贴;定期体检同样有助于预防和监测环卫工的健康情况。
在十座城市的比较观察,报告对上述的劳动保障要求进行审视,但多数城市在这方面的关注和投入并不充分。劳保用品方面,上海、北京、深圳、广州四座经济靠前的城市均未有明确规定,其余城市或多或少有要求环卫单位提供劳保用品,但也不尽完善,发放情况也未完全符合要求。重庆为例,有内部报告显示¹²,环卫政策要求“劳保费用标准不低于420元/人”,但实际支出差距每人100余元。而免费体检一项,体检标准最高最全的为上海,环卫工每年可享受不低于900元的体检福利,可涵盖肝、肺、消化道等肿瘤指标筛查;但仍存在苏州和成都两地环卫无法完全落实每年一检的规定,北京则要求要做满一年环卫才能享有每年一次体检待遇。可见体检政策亦并非在全国覆盖。
高温补贴标准方面,每个城市有不同的标准,大部分省市标准已提高至300元左右¹³。但如北京、广州、深圳等地的高温补贴标准仍然处于一个相对较低的水平,其中广深已经超过13年没有调整,维持在150元/月,严重滞后于当地经济发展水平,有悖高温补贴标准设立初衷。低温津贴则普遍未受到政府重视,这源于低温作业对人体的危害往往是隐性不可见的¹⁴,不会像高温中暑立马显现,容易被人们忽视,但环卫工人实际上常年遭受低温冻伤等慢性伤害。在调研的城市中,仅有上海、成都两地曾有发放低温津贴的记录,其余地区未见讨论。同样的,针对岗位有害垃圾接触补贴,全国仍然属于空白,仅见上海、武汉两地有提出讨论(但无具体政策)。
针对环卫休息点,全国城市普遍都在开展环卫休息点/歇脚点的建设,并不断丰富其中配套设施,期待提供一个好的环卫休息环境,是一个很好的趋势。但经走访和搜罗信息可知,环卫休息点整体的使用率极低,一方面因环卫休息点少、距离远,且多数仅为班长等管理层使用,一线环卫工使用并不方便、自主;更为关键的另一方面,环卫工工作间隙休息时间短、吃饭时间也少,有时若离开岗位去休息点亦容易被扣分罚款,环卫工不得不选择在岗位上就地休息。环卫工歇脚点的倡导,却因环卫工人极短的休息时间和畸形的环卫管理而陷入尴尬处境,最后不得不成了环卫行业的形象工程。可见,要解决环卫工休息的问题,关键还在于建立一个合理的休息机制和工作量安排,而不仅仅是提供休息点的物理空间支持。

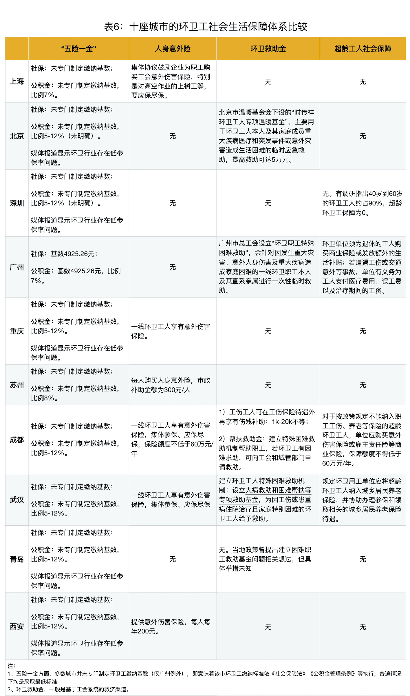
2.2 社会生活保障体系
在城市生活中,环卫工同样会遭遇来自医疗、生育、意外、养老、家庭困境等方面的危机,而一个完善的劳动保障体系,不能缺乏来自社会安全网的支持。本部分讨论十座城市中关于“五险一金”、人身意外险、环卫救助系统以及针对超龄环卫工人的保障情况,一窥现有保障体系的问题。
“五险一金”,即养老保险、医疗保险、失业保险、工伤保险、生育保险及住房公积金,是国家法律规定用人单位必须给予劳动者的社会保障。在所有用工企业和政府文件中都会指出“五险一金”的强制缴纳性。遗憾的是,违规不缴或少缴“五险一金”几乎是环卫行业的通例,尤其是在2000年市场化改制之后。环卫工在外包或劳务派遣的体制下,参保率极低——北京、上海、深圳、重庆、青岛、西安等地都能在公开媒体报道或民间调研报告中明显发现,用工企业普遍存在违规不缴“五险一金”的行为,导致环卫工人遭遇工伤/就医无保障、退休无着落的危机。此外,“五险一金”同样存在缴纳标准“刻意”偏低的问题:法定缴费基数一般为工人过去12个月所有工资性收入所得的月平均额,但用工企业往往采用最低工资标准和最低缴费比例(公积金以5%计)缴纳资费,雇主虽履行了缴纳职责但实质上却一定程度损害了工人的养老金/公积金等福利保障。调研中发现仅有广州一地,采取了最高月均收入作为固定缴纳基数,将全体环卫工的“五险一金”基数全市统一,规避了部分环卫单位的投机行为,也因其非市场化管理模式而在工人参保率上保持很高水平。
人身意外险和救助金无疑是防范环卫风险的重要补充。但尽管如此,调研的十座城市中仍然有北京、深圳、广州及青岛四市未将意外险列入工人基本保障之中。诚然,环卫工工作中遭遇意外,可以依法享有工伤补偿,但是从事环卫行业的工人多数为极低收入的外来人口群体,风险承受能力过低;因此,企业有必要为环卫工人提供额外商业保险补充。环卫救助金的设立亦是此理,针对遭遇家庭事故、医疗困境的环卫工人提供额外的人道救援,调研中发现仅有北京、广州、成都和武汉四地设立了类似救助金项目。
同样值得关注的是,环卫工群体中有很大比例是由超龄工人组成,即男性大于60岁/女性大于50岁的外来务工群体。因为历史上社会保障体系的监管缺失,很多工人数十年的打工生涯缺失社保保障,导致满退休年龄后仍不够社保缴费年限,无法当地享受养老待遇,需要继续在城市打工维生。超龄环卫工人无法继续缴纳五险一金,缺乏工伤、医疗的关键保障。因此针对超龄工人,额外提供一定的补充社会保障是至关重要的,既是对劳动者的权益保障,也是对用工企业的风险防控。遗憾的是,仅有广州、成都、武汉三地在政策上对此困境有所讨论(但落实情况仍然存疑),其中广州与成都规定环卫单位须为超龄工人购买商业保险或额外生活补贴,武汉规定应将超龄工人纳入城乡居民养老保险;其他城市,尤其是超龄工人占多的城市如北京、深圳等,均未有相对应的举措。
纵观整个社会生活保障体系中,现阶段环卫工人享有的实质保障并不多。在“五险一金”的法定权益方面,环卫工群体仍存在参保率过低和参保基数偏低的问题,政府在监管和制度完善上仍然需要做更多。同时,各地政府需尽快完善环卫工意外险、环卫救助金制度,提供更丰富的社会救济体系支持。针对超龄工人社会保障体系,各地政府亦有必要探索商业保险体系以覆盖保障环卫工人的工伤、医疗权益,同时尝试建立一套支持“超龄养老”的保障体系,如将原企业应缴社保基金转为协助工人缴纳城乡居民保险或灵活就业人士保险等,填补养老系统漏洞。
3、社会再生产支持体系
前述均尝试从环卫工在生产领域上的保障进行比较,这一部分主要重点讨论环卫行业社会再生产领域的支持体系,亦即环卫工群体在日常生活休息及技能学习等方面的支持:这一方面的福利保障同样对于环卫工劳动延续性有很重要的支撑作用,故称“再生产支持”。再生产支持中最为关键的是环卫工的住房和子女教育问题。以外来人口为主的环卫工群体,在市中心工作必然会面对昂贵的住房花销;而工人子女也必然面对难以入读本地的公立学校的教育问题,而成为留守儿童。环卫工并非只是市政环卫的“清扫工具”,ta们同样拥有作为一个公民该具有的居住和教育的权利,但这往往为市政管理者和公众所忽略。此外,即便是低技能的行业,环卫行业未来同样面临机械化、智能化的转型,环卫工技能的自我提升和迭代显然愈加重要,这也是雇主的“再生产”责任。
从现有的数据看,在住房方面仅有成都、武汉和青岛三地有政策明确提出应提供环卫宿舍或租房补贴,其余各地均未有政策支持。子女教育方面,仅有广州是不受学位限制,环卫工符合2年社保条件子女可以直接免费入读公立学校;另成都和武汉同样开放环卫子女入读的机会,但可能受限于当地学位数量等要求。住房和子女教育问题,两者均是多地政府常年强调的环卫问题,多地试图套入公租房体系(如深圳、重庆、苏州等),但是在实际执行上困难重重:公租房数量少,且环卫工竞争力过低亦几乎无可能申请上,难以惠及多数环卫工。也就是说,环卫工在多数城市的住房和子女教育能够得到的政策支持几乎为零。
针对环卫技能培训,仅有上海和广州两地建立了稍微完善的机制,其中上海同时公布了技能补贴的标准。提供环卫工人技能培训和补贴有利于该地提升环卫行业机械化和智能转型。此外,上海和青岛两地还提供给环卫工每年一次的免费疗休养/参观游玩的机会,苏州则提供环卫工人每日免费早餐。
必须承认,纵观十座城市,在环卫工的社会再生产支持体系上的政策支持并不充分。其中如北京、西安两地政策中对上述问题丝毫没有提及,可见在大多数城市、无论发达与否,对于社会再生产体系的支持均缺乏普遍认知和支持。但这并不代表其不重要,环卫工在城市面临来自生活、健康、家庭等多方面的挑战,而提高工人对自身劳动价值的认同和环卫队伍稳定性均有赖于社会福利体系的完善。在全国加速城市化进程的大背景下,城市卫生秩序愈加成为关键的指标,未来环卫队伍的稳定性和专业性也将对此有很大的决定性影响,如何建立一个完善的再生产支持体系应该是环卫体系成熟发展的关键。
